การช่วยเหลือ เมื่อประสบภัยพิบัติ

 สำนักงานประมงจังหวัดสระบุรี


การช่วยเหลือ เมื่อประสบภัยพิบัติ 


ส่ง email แชร์ X ส่ง Line แชร์ Facebook
ฟังเสียงบรรยาย
ฟังเสียงบรรยาย

HOT การช่วยเหลือ เมื่อประสบภัยพิบัติ..คลิก

(ข้อมูลสำหรับเจ้าหน้าที่กรณี) เกษตรกรที่ขึ้นทะเบียนด้านประมง จะได้รับการช่วยเหลืออย่างไร เมื่อประสบภัยพิบัติ

InforGraphic : แนวทางการปฏิบัติในการเพาะเลี้ยงสัตว์น้ำในช่วงฤดูต่างๆ  (ฤดูฝน)   (ฤดูแล้ง)   (ฤดูหนาว)
สื่อการเรียรู้ การช่วยเหลือเกษตรกรผู้เพาะเลี้ยงสัตว์น้ำเมื่อเกิดภัยพิบัติ ผลิตโดย สถานีประมงต้นแบบ DOF Channel 
                   การช่วยเหลือเกษตรกรและชาวประมงที่ประสบภัย ผลิตโดย HR DOF Channel

คู่มือการใช้งาน

 

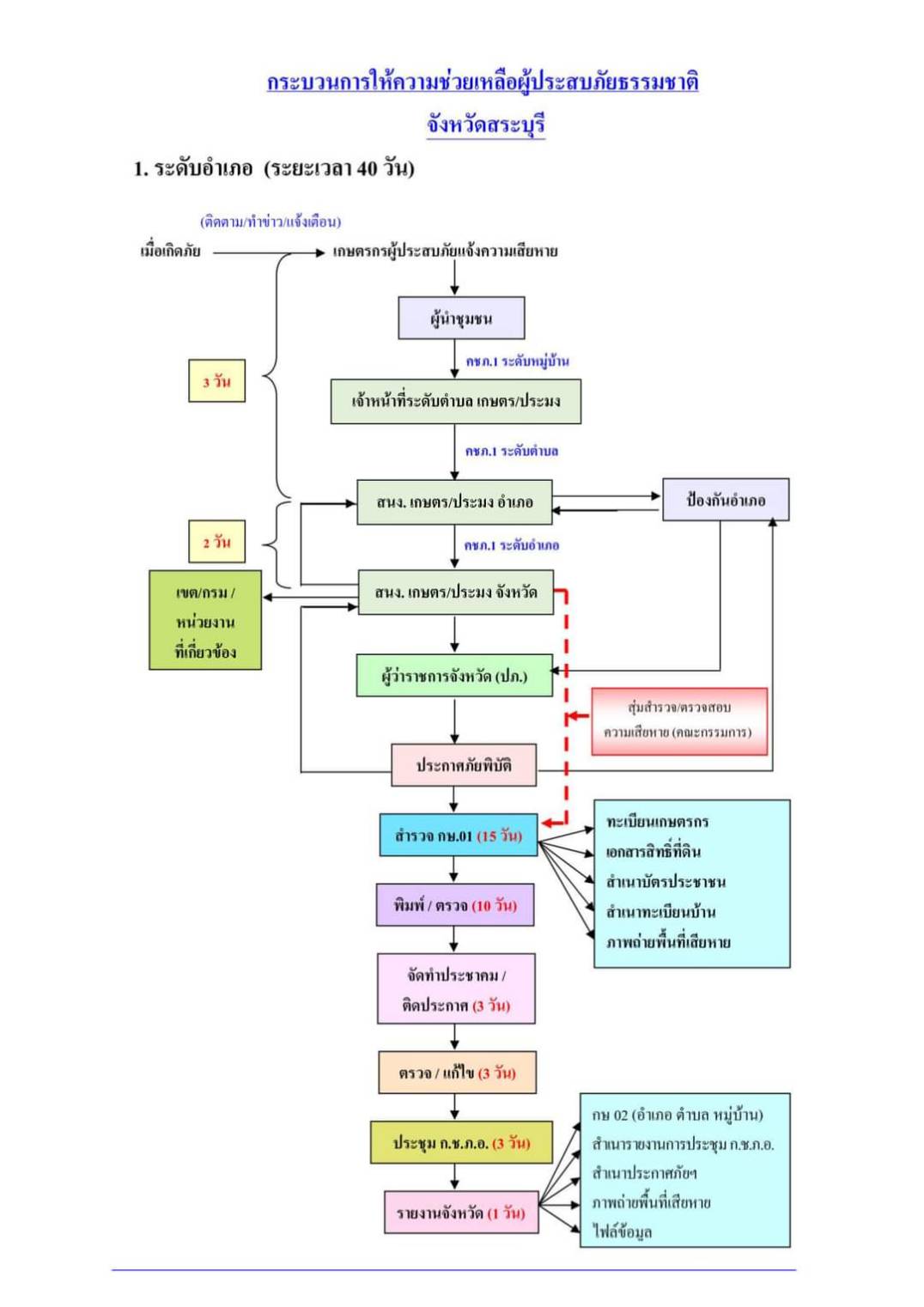
    กระบวนการให้ความช่วยเหลือผู้ประสบภัยธรรมชาติ   ภาพรวม  |  ระดับอำเภอ  |  ระดับจังหวัด 
       ตัวอย่าง การประกาศเขตการให้ความช่วยเหลือผู้ประสบภัยพิบัติกรณีฉุกเฉิน (อุทกภัย) ของสำนักงานป้องกันและบรรเทาสาธารณภัยจังหวัดสระบุรี

    คุณสมบัติของเกษตรกร
       - เกษตรกรขึ้นทะเบียนด้านประมงกับหน่วยงานของกรมประมง  "ก่อนเกิดภัยพิบัติ"

    ขั้นตอนการให้ความช่วยเหลือ
       ขั้นที่ 1 จังหวัดประกาศเขตการให้ความช่วยเหลือฯ
       ขั้นที่ 2 เกษตรกร ยื่นความจำนง ขอรับการช่วยเหลือ (แบบ กษ 01) ซึ่งมีผู้ใหญ่บ้าน/กำนัน/อบต.หรือนายกเทศมนตรีประจำท้องที่ตรวจสอบรับรอง
       ขั้นที่ 3 ประมงอำเภอ สำรวจและตรวจสอบความเสียหายของเกษตรกร และตรวจสอบกับทะเบียนเกษตรกรฯ
       ขั้นที่ 4 ประมงอำเภอ จัดทำแบบประมวลรวบรวมการช่วยเหลือรายหมู่บ้าน (แบบ กษ 02) นำไปติดประกาศในสถานที่ราชการ เป็นเวลา ไม่น้อยกว่า 3 วัน
       ขั้นที่ 5 ประมงอำเภอ เสนอ ก.ช.ภ.อ. เพื่อพิจารณาให้ความช่วยเหลือตามระเบียบกระทรวงคลังฯ
                    "โดยใช้เงินทดรองราชการในอำนาจอำเภอ"
       ขั้นที่ 6 หากวงเงินในอำนาจของอำเภอมีไม่เพียงพอ ให้นำเสนอ ก.ช.ภ.จ. เพื่อพิจารณาให้ความช่วยเหลือ
                    โดยใช้เงินทอดรองราชการในอำนาจผู้ว่าราชการจังหวัด (20 ล้านบาท)
       ขั้นที่ 7 หากวงเงินในอำนาจของจังหวัดไม่เพียงพอ สามารถขอ ใช้เงินทดรองราชการในอัตราการให้ความช่วยเหลือ
                    ในอำนาจของปลัดกระทรวงเกษตรและสหกรณ์ (50 ล้านบาท)

    อัตราการให้ความช่วยเหลือ ดังนี้
       - กุ้งก้ามกราม กุ้งทะเล หรือหอยทะเล  (ไร่ละ 11,780 บาท  รายละไม่เกิน 5 ไร่)
       - ปลา หรือสัตว์น้ำอื่นนอกจากข้อ 1 ที่เลี้ยงในบ่อดิน นาข้าว หรือร่องสวน
             ***คิดเฉพาะพื้นที่เลี้ยง*** (ไร่ละ 4,682 บาท รายละไม่เกิน 5 ไร่)
       - สัตว์น้ำตามข้อ 1 และข้อ 2 ที่เลี้ยงในกระชัง บ่อซีเมนต์ หรือที่เลี้ยงในลักษณะอื่นที่คล้ายคลึงกัน
             (ตารางเมตรละ 368 บาท รายละไม่เกิน 80 ตารางเมตร)

    Inforgraphic แผนภาพแสดงหลักเกณฑ์การให้ความช่วยเหลือด้านประมง


เอกสารอ้างอิง: 

แบบฟอร์มด้านประมง กรณีเกิดภัยพิบัติ
         กษ 01 แบบยื่นความจำนงเพื่อขอรับการช่วยเหลือของเกษตรกรที่ประสบภัยพิบัติ ด้านการประมง
         กษ 02 แบบประมวลรวบรวมความเสียหายด้านประมง และการช่วยเหลือเกษตรกรผู้ประสบภัย
                    ระดับหมู่บ้าน   |   ระดับตำบล   |   ระดับอำเภอ
         กษ 03 แบบประมวลรวบรวมความเสียหายด้านประมง และการช่วยเหลือเกษตรกรผู้ประสบภัย  ระดับจังหวัด 
         กษ 04 เอกสารหนังสือสำคัญรับเงิน

แบบฟอร์มรายงานความเสียหาย
         แบบรายงานความเสียหายเบื้องต้นของเกษตรกรผู้ประสบอุทกภัย ปี 25    (ด้านประมง)
         บันทึก รายงานความเสียหายเบื้องต้นของเกษตรกรผู้ประสบอุทกภัย ปี 2564 (ด้านประมง)
         บันทึกข้อความ  รายงานสถานการณ์อุทกภัย ปี 25... (ด้านการประมง)

 

อำนาจหน้าที่ของนายอำเภอในการป้องกันและบรรเทาสาธารณภัย ตาม พรบ.ป้องกันและบรรเทาสาธารณภัย พ.ศ. 2550

การปฏิบัติเมื่อเกิดสาธารณภัยได้รับแจ้งเหตุสาธารณภัย ที่มา ปภ


 

 Tags

  •   Hits
  • สร้างการรับรู้ให้ประชาชน เขตพื้นที่รักษาพันธุ์สัตว์น้ํา กับบทลงโทษ มาตรา 138 ผู้ใดฝ่าฝืนมาตรา 56 หรือมาตรา 70 ต้องระวางโทษ... สร้างการรับรู้ให้ประชาชน เขตพื้นที่รักษาพันธุ์สัตว์น้ํา กับบทลงโทษ มาตรา 138 ผู้... จำนวนผู้อ่าน 151  ภารกิจประจำวันที่ 14 กรกฎาคม 2568 สำนักงานประมงจังหวัดสระบุรี ภารกิจประจำวันที่ 14 กรกฎาคม 2568 สำนักงานประมงจังหวัดสระบุรี  จำนวนผู้อ่าน 137 ภารกิจประจำวันที่ 1 สิงหาคม 2568 สำนักงานประมงจังหวัดสระบุรี  ภารกิจประจำวันที่ 1 สิงหาคม 2568 สำนักงานประมงจังหวัดสระบุรี   จำนวนผู้อ่าน 132 ภารกิจประจำวันที่ 23 กรกฎาคม 2568 สำนักงานประมงจังหวัดสระบุรี   ภารกิจประจำวันที่ 23 กรกฎาคม 2568 สำนักงานประมงจังหวัดสระบุรี   จำนวนผู้อ่าน 125 ภารกิจประจำวันที่ 29 กรกฎาคม 2568 สำนักงานประมงจังหวัดสระบุรี ภารกิจประจำวันที่ 29 กรกฎาคม 2568 สำนักงานประมงจังหวัดสระบุรี  จำนวนผู้อ่าน 121 ภารกิจประจำวันที่ 26 มิถุนายน 2568 สำนักงานประมจังหวัดสระบุรี  ภารกิจประจำวันที่ 26 มิถุนายน 2568 สำนักงานประมจังหวัดสระบุรี   จำนวนผู้อ่าน 118 ภารกิจประจำวันที่ 30 กรกฎาคม 2568 สำนักงานประมงจังหวัดสระบุรี ภารกิจประจำวันที่ 30 กรกฎาคม 2568 สำนักงานประมงจังหวัดสระบุรี  จำนวนผู้อ่าน 114 ภารกิจประจำวันที่ 31 กรกฎาคม 2568 สำนักงานประมงจังหวัดสระบุรี ภารกิจประจำวันที่ 31 กรกฎาคม 2568 สำนักงานประมงจังหวัดสระบุรี  จำนวนผู้อ่าน 113 ภารกิจประจำวันที่ 25 กรกฎาคม 2568 สำนักงานประมงจังหวัดสระบุรี   ภารกิจประจำวันที่ 25 กรกฎาคม 2568 สำนักงานประมงจังหวัดสระบุรี   จำนวนผู้อ่าน 111 Alien Species สัตว์น้ำต่างถิ่นรุกรานระบบนิเวศ Alien Species สัตว์น้ำต่างถิ่นรุกรานระบบนิเวศ  จำนวนผู้อ่าน 108 ภารกิจประจำวันที่ 28 กรกฎาคม 2568 สำนักงานประมงจังหวัดสระบุรี ภารกิจประจำวันที่ 28 กรกฎาคม 2568 สำนักงานประมงจังหวัดสระบุรี  จำนวนผู้อ่าน 105 ภารกิจประจำวันที่ 22 กรกฎาคม 2568 สำนักงานประมงจังหวัดสระบุรี  ภารกิจประจำวันที่ 22 กรกฎาคม 2568 สำนักงานประมงจังหวัดสระบุรี   จำนวนผู้อ่าน 95 ภารกิจประจำวันที่ 24 กรกฎาคม 2568 สำนักงานประมงจังหวัดสระบุรี ภารกิจประจำวันที่ 24 กรกฎาคม 2568 สำนักงานประมงจังหวัดสระบุรี  จำนวนผู้อ่าน 94 ภารกิจประจำวันที่ 13 สิงหาคม 2568 สำนักงานประมงจังหวัดสระบุรี ภารกิจประจำวันที่ 13 สิงหาคม 2568 สำนักงานประมงจังหวัดสระบุรี  จำนวนผู้อ่าน 84 ภารกิจประจำวันที่ 21 กรกฎาคม 2568 สำนักงานประมงจังหวัดสระบุรี  ภารกิจประจำวันที่ 21 กรกฎาคม 2568 สำนักงานประมงจังหวัดสระบุรี   จำนวนผู้อ่าน 79


    สงวนลิขสิทธิ์ พ.ศ.2568 สำนักงานประมงจังหวัดสระบุรี

    รายละเอียด สำนักงานประมงจังหวัดสระบุรี SARABURI PROVINCIAL FISHERIES OFFICE ที่ตั้ง : 123 หมู่ 6 ศาลากลางจังหวัดสระบุรี สำนักงานประมงจังหวัดสระบุรี (ชั้น 2)            ตำบลตะกุด อำเภอเมือง จังหวัดสระบุรี 18000           123 Moo 6, Saraburi Provincial Hall, Saraburi Provincial Fisheries Office (2nd floor)            Takud Sub-district, Mueang Saraburi District, Saraburi, 18000 การเดินทางสาธารณะ : รถสองแถวสาย 9 (10 บาทตลอดสาย)                                       โดยจุดจอดรถสองแถวเริ่มต้นที่ บขส.สระบุรี สิ้นสุดที่ ศูนย์ราชการจังหวัดสระบุรี  Social Network     : fpo_saraburi@fisheries.go.th  LINEID : fposaraburi QR Code Line    ผู้ดูแลเว็บไซต์ : นางสาวพรศิริ โพธาราม   เจ้าหน้าที่บันทึกข้อมูล  email  fpo_saraburi@fisheries.go.th  โทรศัพท์ 0 3634 0742  FAX 0 3634 0742  แฟนเพจ แฟนเพจ
    CreativeCommons Valid CSS! Explanation of WCAG 2.1 Level Triple-AA Conformance SSL Labs ipv6